UI/UX Design Portfolio: Year 6 Edition

HELLO RAVEN

Case Study

Creative Contest Meets Web3 Whimsy

How might we create an engaging logo redesign contest while utilizing Web3?

  • 0 to 1 Design

  • End-to-End UX

  • External Partnerships

  • Omnichannel

A Collaboration Between 6 Teams:

Project Management, Software Engineering, User Experience, Behance (External Partner), DressX (External Partner), & Interpop (External Partner)

Fine Print

  • Role

    Lead UI/UX Designer

  • Responsibilities

    • End-to-End UX

    • Visual Design

  • Duration

    8 Months

  • Tools

    • Figma

    • Adobe Illustrator

    • Adobe Photoshop

  • Primary Deliverables

    • Voting Experience

    • Auction Webpage

    • Informational Webpage

    • Display Ads

    • Social Media Graphics

    • Web Graphics

  • Secondary Deliverables

    • Design Research

    • User Flow Diagrams

    • Low-Fidelity Wireframes

    • High-Fidelity Wireframes

    • Prototypes

    • UI Assets

  • Company

    Gap Inc.

  • Industry

    • Apparel Retail

    • Crypto

    • Web3

At a Glance

  1. Chapter 01

    The Challenges

    Fact 1: This was a global event where anyone could participate.

    Fact 2: Not all interested parties were knowledgeable about the Web3 elements of the event

    Fact 3: This experience was going to be hosted by an external partner.

    Fact 4: Overall, the purpose of Gap Logo Remix was to engage with our community in a bigger way than before and to end the year with a bang; therefore…

     

    Solution: Let’s make this experience as interactive as possible!

  2. Chapter 02

    The Discovery

    The business needs for this event were pretty straightforward; however, there were multiple user needs and personas to design for. After understanding those needs, I did some design research and then started creating user flows.

  3. Chapter 03

    The Design

    After creating user flows to map out Gap Logo Remix, I started wireframes. While doing so, a major project shakeup occurs, causing the team to make some fast decisions.

  4. Chapter 04

    The Iteration

    The team found a solution after the major project shakeup and pivoted from our original event plans. Since the launch date was approaching soon, I quickly iterated on what I originally created to deliver on time.

  5. Chapter 05

    The Final Results

    So, how did we create an engaging logo redesign contest while utilizing Web3? The team’s strategic decisions were validated throughout Gap Logo Remix, thanks to achieving great numbers and community praise.

     

    My Takeaway: Be adaptable, because requirements can drastically change.

The Introduction

The Gap innovation team, Gap Threads, successfully finished our third Gap x (Artist) collaboration. What came next was a big event that would close the year: Gap Logo Remix.

Gap Logo Remix

Imagine creating a work of art that won you a large sum of money and was featured on clothing from an iconic brand. Well, that’s exactly what happened to 3 lucky winners of Gap Logo Remix, a global, community-driven contest that allowed fans of the Gap brand to redesign its iconic arch logo. The top 3 winners won a cash prize, auctioned their art for charity, and displayed their art on various types of Gap hoodies:

  • Physical hoodies available for purchase on gap.com (currently sold out)
  • Augmented reality (AR) hoodies found on the DressX app

Non-fungible token (NFT) hoodies available for purchase on Interpop or the Tezos marketplace, objkt.com (currently, only offers are available)

Event Breakdown

Gap Logo Remix was split into five phases, with each needing its own set of marketing material, social media & web graphics, and, of course, UI/UX designs:

Phase 01: Submissions

Phase 02: Voting

Phase 03: Winners Announcement

Phase 04: Charity Auction

Phase 05: Hoodie Collection

The Challenges

Global Event

This was a global event where anyone could participate.

Thought

This was a big user base; however, like with our past artist collaborations, the Gap Threads team targeted past audiences: users with basic knowledge of cryptocurrency and non-fungible tokens (NFTs).

User Knowledge Gaps

Not all interested parties were knowledgeable about the Web3 elements of the event (cryptocurrency and NFTs).

Thought

Again, the team targeted past audiences: users with basic Web3 knowledge; however, fiat was available as an alternative method of purchase.

External Hosting

This experience was going to be hosted by an external partner.

Thought

What were their development constraints? How much of the experience could we control?

Continuous User Engagement

Overall, the purpose of Gap Logo Remix was to engage with our community in a bigger way than before and to end the year with a bang; therefore…

How Might We...

How might we create an engaging Web3 contest?

 

How might we create a beginner-friendly Web3 experience for an engaging art contest?

 

How might we create an engaging logo redesign contest while utilizing Web3?

The Challenges

The Solution

Let’s make this experience as interactive as possible!

The Discovery

Business Needs

Gap Threads, the team behind Gap Logo Remix, was responsible for keeping the Gap brand up-to-date with the latest technological trends. The business needs for this event were pretty straightforward:

Make Money

Gap Inc. is a Fortune 500 company after all.

Thought:

Giving users the ability to purchase items was planned for the event finale; however, how were we to encourage users to stick around until then?

Solution:

Within the experience, we advertised purchase windows with compelling copy to help inspire users to make a purchase. For example, the planned auction was for charity; therefore, it was advertised as a charity auction.

Be Trendy

This is Gap after all!

Thoughts:

This was the fun part! At the time, Web3 user experiences had a lot of character, reminiscent of UI designs from the late 90s to early 2010s. How would I channel that?

Solution:

While still adhering to accessibility guidelines and the Gap Threads branding, I designed an experience with lots of character.

User Personas

Due to the nature of this event, there were multiple user personas to design for:

The Interested Artist

User Story

As an artist interested in participating, I need to understand Gap Logo Remix, so I can be fully informed about the opportunity.

Success Criteria

On the informational webpage, allow users to learn about…

  • all event dates
  • the event itself
  • the monetary prizes
All Event Dates

Since the event dates were really important, I placed them in two locations: right underneath the banner (for a quick rundown) and near the end of the page (for an in-depth explanation of what occurs during a particular event phase).

The Event Itself

Beneath the top event date section, I added an “About Gap Logo Remix” area to explain its purpose. As the event unfolded, this section was updated with more relevant copy.

The Monetary Prizes

I created a monetary prize summary that was placed beneath the “About Gap Logo Remix” section. While financial incentives can strongly influence participation, this placement just gave a more logical flow for the page.

The Art Submitter

User Story

As an artist, I want to upload my submission to participate in Gap Logo Remix.

Success Criteria

Allow users to submit artwork.

Final Result

Due to our external host falling through, the team decided that we were going to have users submit through a branded, third-party form. The Gap Logo Remix informational page had the link to perform that action.

The Voter

User Story

As a voter, I want to engage with submissions I care about, so they have a chance at winning.

Success Criteria

Allow users to vote for multiple submissions. For validation, ensure voters can only vote once per submission.

Final Result

When users voted for a submission, the button would display how many votes that particular design received. If they were to click again, it would remove the vote. There was worry about cheaters, and I did want to have IP address limitations; however, that was not possible, and the development team had to manually ban cheaters.

The Non-Fungible Token (NFT) Collector

User Story

As an NFT collector, I want a simple way to bid or purchase NFTs, so I can grow my collection.

Success Criteria

For the charity auction and general NFT purchases, give users a way to access Interpop, the host of this experience.

Final Result

On the Gap Threads informational page, there’s…

  • a link in the navigation menu
  • an action button in the banner

The Gap Enthusiast

User Story

As a Gap enthusiast, I want to expand my collection, so I need clear information on when items are available.

Success Criteria

Allow users to know when items are available for purchase.

Final Result

This result relates to Persona 1: I placed the event dates near the top of the Gap Logo Remix informational page. Plus, each date had its own banner design, making it easier for users to know what’s currently happening within the event.

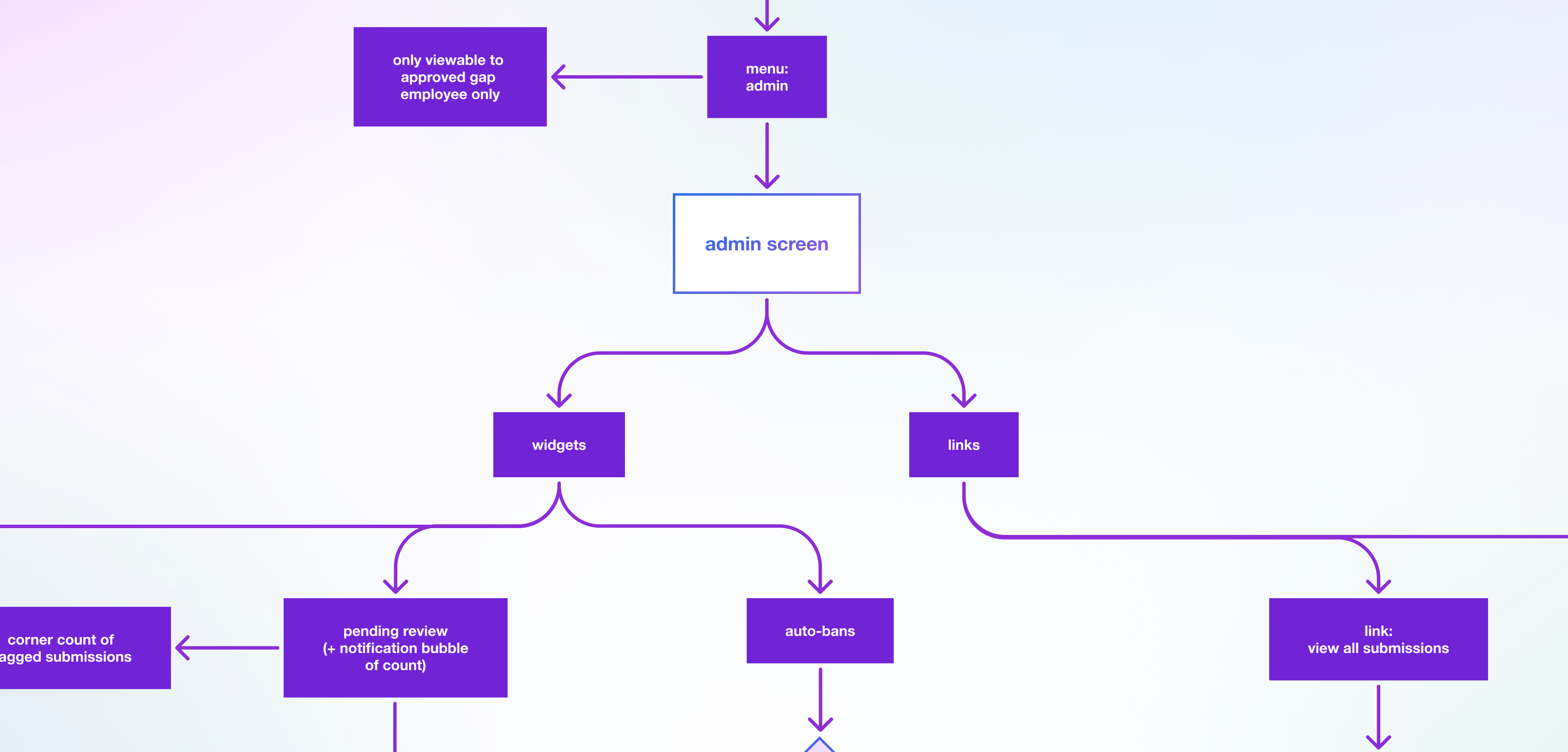
The Gap Admin

User Story

As a Gap admin overseeing the contest, I want to ensure entries stay true to the brand and don’t violate intellectual property rights.

Success Criteria

The ability for admins to approve or deny submissions, and ban artists if necessary.

Final Result

I created a whole user flow for this experience. Sadly, this idea didn’t make it to the final product.

Design Research

After understanding the business and user needs of Gap Logo Remix, I didn’t start designing wireframes. Instead, I went straight to the web and looked at how other big brands were handling Web3 initiatives and community-based voting. A major source of inspiration was Ideas by Legos. Legos allows their community to submit Lego designs, vote for those submissions, and shop the winners—EXACTLY what we wanted to accomplish for this event!

User Flows

Our external partner, who would host the whole Gap Logo Remix experience, made it clear that I had full creative freedom. So after gathering my design inspiration, I began mapping out three big user flows for the overall contest experience:

  • Before Contest
  • During Contest
  • After Contest

Before Contest Experience

Let’s be reminded of the project challenge/opportunity: How might we create an engaging logo redesign contest while utilizing Web3?

 

From the beginning, my team prioritized community engagement; therefore, it was decided that we were going to invite Web3 and art influencers to participate, which would hopefully influence their followers to participate as well. With that in mind, I created an extensive flow to capture learning about Gap Logo Remix, submitting art, and more.

View “Before Contest” User Flow

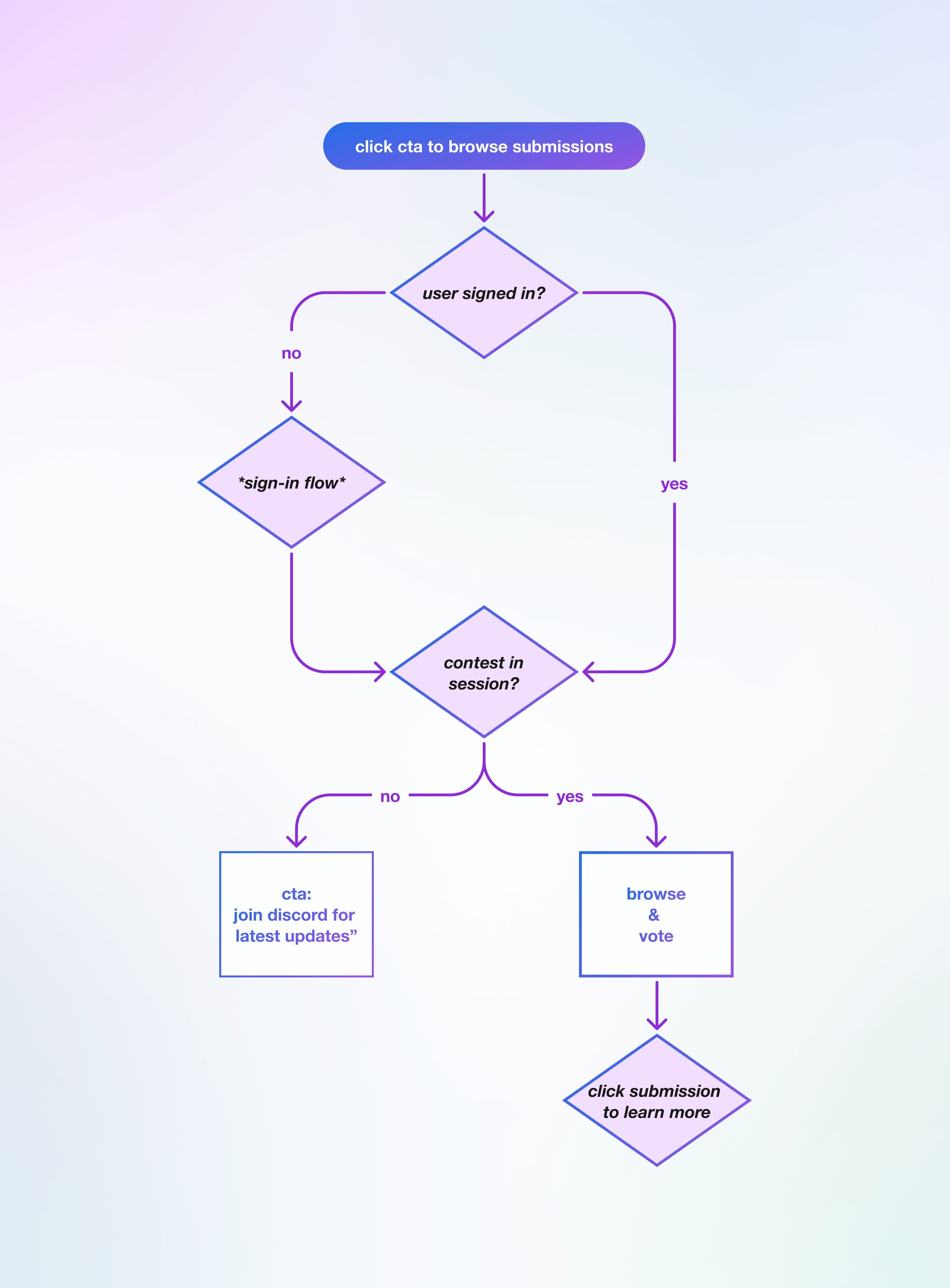
During Contest Experience

During this phase of Gap Logo Remix, users could share and vote for their favorite designs, learn about the artists, and more.

View “During Contest” User Flow

After Contest Experience

The after-contest experience was broken down into the following phases:

Phase 01:

the announcement, where the winners were revealed

Phase 02:

the charity auction, where users bid on the winning designs for charity

View “After Contest: Charity Auction” User Flow

Phase 03:

the hoodie collection, where users purchased Gap hoodies featuring their favorite winning design

View “After Contest: Collect Hoodies” User Flow

The Design

After creating user flows to map out Gap Logo Remix, I started designing low- and high-fidelity wireframes and placing them in another iteration of the user flows to ensure I designed for everything.

The Design

Project Pivot

The external partner, who was going to host the whole experience, fell through while I was in the middle of designing wireframes. With them hosting, I had complete creative control over the user experience. Now, my team had to rethink the whole thing.

The Iteration

The Discovery

Reduce. Reuse. Recycle.

Since the external host of Gap Logo Remix fell through and the planned launch date was approaching soon, my team quickly found a solution for hosting internally: Athleta had a digital experience where its users could vote, so we repurposed it.

User Flows

Repurposing an experience from another brand meant I had to cut many planned features; however, the majority of those features were honestly nice-to-haves and weren’t necessary for a minimally viable product (MVP). As long as users could learn about the event, vote, bid, and buy, while still keeping the experience as engaging as possible, that’s all that mattered.

 

I kept the design inspiration from earlier, but I heavily revised the user flow to mimic the Athleta experience we were repurposing.

The Design

As I repurposed the Athleta experience, the wireframes I created needed to match the new user flow. Before, I mainly focused on creating low-fidelity wireframes; however, with the launch date quickly approaching, I stuck to solely creating high-fidelity ones.

 

Also, Gap could only host so much of the experience. We planned to use our Gap Threads landing page as the informational page of the event, while Gap.com became the host of the voting experience, and Interpop.io became the host of the auction experience.

 

I had complete creative control over the Gap Threads landing page, some control over the Gap.com voting experience, and minimal control over the Interpop auction experience.

The Final Results

Outcomes

So, how did we create an engaging logo redesign contest while utilizing Web3?

Continuous User Engagement

Gave users some way to engage with every contest phase

Actions Prioritized

Ensured that action items were placed at the top

Community Interaction

Interacted with our community on Discord (utilizing Web3 social media)

Experiences

Note: The design has been updated after its launch to showcase my current design skills.

Project Achievements

Over 60 artworks submitted

 

Over 10,000 unique users participated worldwide

 

Over 100 new members joined the Gap Threads Discord server

 

Over 300 limited-edition hoodies sold out

Community Feedback

“Thanks for the opportunity”

– Phoenyx, a Gap Threads Discord member

“Congratulations to the winners! All dope logos!”

– NCtwin, a Gap Threads Discord member

“I can’t wait to see the IRL sweatshirts! Have you seen the digital one? It’s so cool, I can’t believe it!”

– Vash (Soldado), a Gap Threads Discord member

The Final Results

My Takeaways

Always be adaptable when creating an experience. You never know when requirements can drastically change.

Credits

Project Management

  1. Sudhakar Potineni

    Senior Director of Project Management

  2. Trent Hoverman

    Senior Project Manager

Software Engineers

  1. Alexandre Mendes

    Software Engineer

  2. Brandon Sokolowski

    Software Engineer

  3. David Lee

    Software Engineer

  4. Erick Dumitrescu

    Software Engineer

  5. Jeff Yu

    Software Engineer

  6. Joshua Castillo

    Software Engineer

  7. Joshua Morris

    Software Engineer

  8. Patrick Seals

    Software Engineer

  9. Neil Salazar

    Software Engineer

  10. Nico Curl

    Software Engineer

  11. Scott Teschendorf

    Software Engineer

User Experience

  1. Morgan Shada

    Copywriter

  2. Raven Caffey

    UI/UX Designer

External Partners

  1. DressX

    Non-Fungible Token (NFT) & Augmented Reality (AR) Hoodie Creators

  2. Eunsan Huh

    Behance Social Team Member

  3. Interpop

    NFT Display & Auction Site

UI/UX Design Portfolio: Year 6 Edition

HELLO RAVEN

Goodbye meh UI & messy UX

© 2026 Raven Caffey. All rights reserved.

UI/UX Design Portfolio: Year 6 Edition

Case Study

Creative Contest Meets Web3 Whimsy

How might we create an engaging logo redesign contest while utilizing Web3?

  • 0 to 1 Design

  • End-to-End UX

  • External Partnerships

  • Omnichannel

A Collaboration Between 6 Teams:

Project Management, Software Engineering, User Experience, Behance (External Partner), DressX (External Partner), & Interpop (External Partner)

At a Glance

  1. Chapter 01

    The Challenges

    Fact 1: This was a global event where anyone could participate.

    Fact 2: Not all interested parties were knowledgeable about the Web3 elements of the event

    Fact 3: This experience was going to be hosted by an external partner.

    Fact 4: Overall, the purpose of Gap Logo Remix was to engage with our community in a bigger way than before and to end the year with a bang; therefore…

     

    Solution: Let’s make this experience as interactive as possible!

  2. Chapter 02

    The Discovery

    The business needs for this event were pretty straightforward; however, there were multiple user needs and personas to design for. After understanding those needs, I did some design research and then started creating user flows.

  3. Chapter 03

    The Design

    After creating user flows to map out Gap Logo Remix, I started wireframes. While doing so, a major project shakeup occurs, causing the team to make some fast decisions.

  4. Chapter 04

    The Iteration

    The team found a solution after the major project shakeup and pivoted from our original event plans. Since the launch date was approaching soon, I quickly iterated on what I originally created to deliver on time.

  5. Chapter 05

    The Final Results

    So, how did we create an engaging logo redesign contest while utilizing Web3? The team’s strategic decisions were validated throughout Gap Logo Remix, thanks to achieving great numbers and community praise.

     

    My Takeaway: Be adaptable, because requirements can drastically change.

Fine Print

  • Role

    Lead UI/UX Designer

  • Responsibilities

    • End-to-End UX

    • Visual Design

  • Duration

    8 Months

  • Tools

    • Figma

    • Adobe Illustrator

    • Adobe Photoshop

  • Primary Deliverables

    • Voting Experience

    • Auction Webpage

    • Informational Webpage

    • Display Ads

    • Social Media Graphics

    • Web Graphics

  • Secondary Deliverables

    • Design Research

    • User Flow Diagrams

    • Low-Fidelity Wireframes

    • High-Fidelity Wireframes

    • Prototypes

    • UI Assets

  • Company

    Gap Inc.

  • Industry

    • Apparel Retail

    • Crypto

    • Web3

Outline

  1. Front Matter

  2. Chapter 01

  3. Chapter 02

  4. Chapter 03

  5. Chapter 04

  6. Chapter 05

  7. Appendix

The Introduction

The Gap innovation team, Gap Threads, successfully finished our third Gap x (Artist) collaboration. What came next was a big event that would close the year: Gap Logo Remix.

Gap Logo Remix

Imagine creating a work of art that won you a large sum of money and was featured on clothing from an iconic brand. Well, that’s exactly what happened to 3 lucky winners of Gap Logo Remix, a global, community-driven contest that allowed fans of the Gap brand to redesign its iconic arch logo. The top 3 winners won a cash prize, auctioned their art for charity, and displayed their art on various types of Gap hoodies:

  • Physical hoodies available for purchase on gap.com (currently sold out)
  • Augmented reality (AR) hoodies found on the DressX app

Non-fungible token (NFT) hoodies available for purchase on Interpop or the Tezos marketplace, objkt.com (currently, only offers are available)

Event Breakdown

Gap Logo Remix was split into five phases, with each needing its own set of marketing material, social media & web graphics, and, of course, UI/UX designs:

Phase 01: Submissions

Phase 02: Voting

Phase 03: Winners Announcement

Phase 04: Charity Auction

Phase 05: Hoodie Collection

The Challenges

Global Event

This was a global event where anyone could participate.

Thought

This was a big user base; however, like with our past artist collaborations, the Gap Threads team targeted past audiences: users with basic knowledge of cryptocurrency and non-fungible tokens (NFTs).

User Knowledge Gaps

Not all interested parties were knowledgeable about the Web3 elements of the event (cryptocurrency and NFTs).

Thought

Again, the team targeted past audiences: users with basic Web3 knowledge; however, fiat was available as an alternative method of purchase.

External Hosting

This experience was going to be hosted by an external partner.

Thought

What were their development constraints? How much of the experience could we control?

Continuous User Engagement

Overall, the purpose of Gap Logo Remix was to engage with our community in a bigger way than before and to end the year with a bang; therefore…

How Might We...

How might we create an engaging Web3 contest?

 

How might we create a beginner-friendly Web3 experience for an engaging art contest?

 

How might we create an engaging logo redesign contest while utilizing Web3?

The Challenges

The Solution

Let’s make this experience as interactive as possible!

The Discovery

Business Needs

Gap Threads, the team behind Gap Logo Remix, was responsible for keeping the Gap brand up-to-date with the latest technological trends. The business needs for this event were pretty straightforward:

Make Money

Gap Inc. is a Fortune 500 company after all.

Thought:

Giving users the ability to purchase items was planned for the event finale; however, how were we to encourage users to stick around until then?

Solution:

Within the experience, we advertised purchase windows with compelling copy to help inspire users to make a purchase. For example, the planned auction was for charity; therefore, it was advertised as a charity auction.

Be Trendy

This is Gap after all!

Thoughts:

This was the fun part! At the time, Web3 user experiences had a lot of character, reminiscent of UI designs from the late 90s to early 2010s. How would I channel that?

Solution:

While still adhering to accessibility guidelines and the Gap Threads branding, I designed an experience with lots of character.

User Personas

Due to the nature of this event, there were multiple user personas to design for:

The Interested Artist

User Story

As an artist interested in participating, I need to understand Gap Logo Remix, so I can be fully informed about the opportunity.

Success Criteria

On the informational webpage, allow users to learn about…

  • all event dates
  • the event itself
  • the monetary prizes
All Event Dates

Since the event dates were really important, I placed them in two locations: right underneath the banner (for a quick rundown) and near the end of the page (for an in-depth explanation of what occurs during a particular event phase).

The Event Itself

Beneath the top event date section, I added an “About Gap Logo Remix” area to explain its purpose. As the event unfolded, this section was updated with more relevant copy.

The Monetary Prizes

I created a monetary prize summary that was placed beneath the “About Gap Logo Remix” section. While financial incentives can strongly influence participation, this placement just gave a more logical flow for the page.

The Art Submitter

User Story

As an artist, I want to upload my submission to participate in Gap Logo Remix.

Success Criteria

Allow users to submit artwork.

Final Result

Due to our external host falling through, the team decided that we were going to have users submit through a branded, third-party form. The Gap Logo Remix informational page had the link to perform that action.

The Voter

User Story

As a voter, I want to engage with submissions I care about, so they have a chance at winning.

Success Criteria

Allow users to vote for multiple submissions. For validation, ensure voters can only vote once per submission.

Final Result

When users voted for a submission, the button would display how many votes that particular design received. If they were to click again, it would remove the vote. There was worry about cheaters, and I did want to have IP address limitations; however, that was not possible, and the development team had to manually ban cheaters.

The Non-Fungible Token (NFT) Collector

User Story

As an NFT collector, I want a simple way to bid or purchase NFTs, so I can grow my collection.

Success Criteria

For the charity auction and general NFT purchases, give users a way to access Interpop, the host of this experience.

Final Result

On the Gap Threads informational page, there’s…

  • a link in the navigation menu
  • an action button in the banner

The Gap Enthusiast

User Story

As a Gap enthusiast, I want to expand my collection, so I need clear information on when items are available.

Success Criteria

Allow users to know when items are available for purchase.

Final Result

This result relates to Persona 1: I placed the event dates near the top of the Gap Logo Remix informational page. Plus, each date had its own banner design, making it easier for users to know what’s currently happening within the event.

The Gap Admin

User Story

As a Gap admin overseeing the contest, I want to ensure entries stay true to the brand and don’t violate intellectual property rights.

Success Criteria

The ability for admins to approve or deny submissions, and ban artists if necessary.

Final Result

I created a whole user flow for this experience. Sadly, this idea didn’t make it to the final product.

Design Research

After understanding the business and user needs of Gap Logo Remix, I didn’t start designing wireframes. Instead, I went straight to the web and looked at how other big brands were handling Web3 initiatives and community-based voting. A major source of inspiration was Ideas by Legos. Legos allows their community to submit Lego designs, vote for those submissions, and shop the winners—EXACTLY what we wanted to accomplish for this event!

User Flows

Our external partner, who would host the whole Gap Logo Remix experience, made it clear that I had full creative freedom. So after gathering my design inspiration, I began mapping out three big user flows for the overall contest experience:

  • Before Contest
  • During Contest
  • After Contest

Before Contest Experience

Let’s be reminded of the project challenge/opportunity: How might we create an engaging logo redesign contest while utilizing Web3?

 

From the beginning, my team prioritized community engagement; therefore, it was decided that we were going to invite Web3 and art influencers to participate, which would hopefully influence their followers to participate as well. With that in mind, I created an extensive flow to capture learning about Gap Logo Remix, submitting art, and more.

View “Before Contest” User Flow

During Contest Experience

During this phase of Gap Logo Remix, users could share and vote for their favorite designs, learn about the artists, and more.

View “During Contest” User Flow

After Contest Experience

The after-contest experience was broken down into the following phases:

Phase 01:

the announcement, where the winners were revealed

Phase 02:

the charity auction, where users bid on the winning designs for charity

View “After Contest: Charity Auction” User Flow

Phase 03:

the hoodie collection, where users purchased Gap hoodies featuring their favorite winning design

View “After Contest: Collect Hoodies” User Flow

The Design

After creating user flows to map out Gap Logo Remix, I started designing low- and high-fidelity wireframes and placing them in another iteration of the user flows to ensure I designed for everything.

The Design

Project Pivot

The external partner, who was going to host the whole experience, fell through while I was in the middle of designing wireframes. With them hosting, I had complete creative control over the user experience. Now, my team had to rethink the whole thing.

The Iteration

The Discovery

Reduce. Reuse. Recycle.

Since the external host of Gap Logo Remix fell through and the planned launch date was approaching soon, my team quickly found a solution for hosting internally: Athleta had a digital experience where its users could vote, so we repurposed it.

User Flows

Repurposing an experience from another brand meant I had to cut many planned features; however, the majority of those features were honestly nice-to-haves and weren’t necessary for a minimally viable product (MVP). As long as users could learn about the event, vote, bid, and buy, while still keeping the experience as engaging as possible, that’s all that mattered.

 

I kept the design inspiration from earlier, but I heavily revised the user flow to mimic the Athleta experience we were repurposing.

The Design

As I repurposed the Athleta experience, the wireframes I created needed to match the new user flow. Before, I mainly focused on creating low-fidelity wireframes; however, with the launch date quickly approaching, I stuck to solely creating high-fidelity ones.

 

Also, Gap could only host so much of the experience. We planned to use our Gap Threads landing page as the informational page of the event, while Gap.com became the host of the voting experience, and Interpop.io became the host of the auction experience.

 

I had complete creative control over the Gap Threads landing page, some control over the Gap.com voting experience, and minimal control over the Interpop auction experience.

The Final Results

Outcomes

So, how did we create an engaging logo redesign contest while utilizing Web3?

Continuous User Engagement

Gave users some way to engage with every contest phase

Actions Prioritized

Ensured that action items were placed at the top

Community Interaction

Interacted with our community on Discord (utilizing Web3 social media)

Outcomes

So, how did we create an engaging logo redesign contest while utilizing Web3?

Experiences

Note: The design has been updated after its launch to showcase my current design skills.

Project Achievements

Over 60 artworks submitted

 

Over 10,000 unique users participated worldwide

 

Over 100 new members joined the Gap Threads Discord server

 

Over 300 limited-edition hoodies sold out

Community Feedback

“Thanks for the opportunity”

– Phoenyx, a Gap Threads Discord member

“Congratulations to the winners! All dope logos!”

– NCtwin, a Gap Threads Discord member

“I can’t wait to see the IRL sweatshirts! Have you seen the digital one? It’s so cool, I can’t believe it!”

– Vash (Soldado), a Gap Threads Discord member

The Final Results

My Takeaways

Always be adaptable when creating an experience. You never know when requirements can drastically change.

Credits

Project Management

  1. Sudhakar Potineni

    Senior Director of Project Management

  2. Trent Hoverman

    Senior Project Manager

Software Engineers

  1. Alexandre Mendes

    Software Engineer

  2. Brandon Sokolowski

    Software Engineer

  3. David Lee

    Software Engineer

  4. Erick Dumitrescu

    Software Engineer

  5. Jeff Yu

    Software Engineer

  6. Joshua Castillo

    Software Engineer

  7. Joshua Morris

    Software Engineer

  8. Patrick Seals

    Software Engineer

  9. Neil Salazar

    Software Engineer

  10. Nico Curl

    Software Engineer

  11. Scott Teschendorf

    Software Engineer

User Experience

  1. Morgan Shada

    Copywriter

  2. Raven Caffey

    UI/UX Designer

External Partners

  1. DressX

    Non-Fungible Token (NFT) & Augmented Reality (AR) Hoodie Creators

  2. Eunsan Huh

    Behance Social Team Member

  3. Interpop

    NFT Display & Auction Site

UI/UX Design Portfolio: Year 6 Edition

HELLO RAVEN

Goodbye meh UI & messy UX

© 2026 Raven Caffey. All rights reserved.

UI/UX Design Portfolio: Year 6 Edition

Case Study

Creative Contest Meets Web3 Whimsy

How might we create an engaging logo redesign contest while utilizing Web3?

  • 0 to 1 Design

  • End-to-End UX

  • External Partnerships

  • Omnichannel

A Collaboration Between 6 Teams:

Project Management, Software Engineering, User Experience, Behance (External Partner), DressX (External Partner), & Interpop (External Partner)

At a Glance

  1. Chapter 01

    The Challenges

    Fact 1: This was a global event where anyone could participate.

    Fact 2: Not all interested parties were knowledgeable about the Web3 elements of the event

    Fact 3: This experience was going to be hosted by an external partner.

    Fact 4: Overall, the purpose of Gap Logo Remix was to engage with our community in a bigger way than before and to end the year with a bang; therefore…

     

    Solution: Let’s make this experience as interactive as possible!

  2. Chapter 02

    The Discovery

    The business needs for this event were pretty straightforward; however, there were multiple user needs and personas to design for. After understanding those needs, I did some design research and then started creating user flows.

  1. Chapter 03

    The Design

    After creating user flows to map out Gap Logo Remix, I started wireframes. While doing so, a major project shakeup occurs, causing the team to make some fast decisions.

  2. Chapter 04

    The Iteration

    The team found a solution after the major project shakeup and pivoted from our original event plans. Since the launch date was approaching soon, I quickly iterated on what I originally created to deliver on time.

Chapter 05

The Final Results

So, how did we create an engaging logo redesign contest while utilizing Web3? The team’s strategic decisions were validated throughout Gap Logo Remix, thanks to achieving great numbers and community praise.

 

My Takeaway: Be adaptable, because requirements can drastically change.

Fine Print

  • Role

    Lead UI/UX Designer

  • Responsibilities

    • End-to-End UX

    • Visual Design

  • Duration

    8 Months

  • Tools

    • Figma

    • Adobe Illustrator

    • Adobe Photoshop

  • Primary Deliverables

    • Voting Experience

    • Auction Webpage

    • Informational Webpage

    • Display Ads

    • Social Media Graphics

    • Web Graphics

  • Secondary Deliverables

    • Design Research

    • User Flow Diagrams

    • Low-Fidelity Wireframes

    • High-Fidelity Wireframes

    • Prototypes

    • UI Assets

  • Company

    Gap Inc.

  • Industry

    • Apparel Retail

    • Crypto

    • Web3

Outline

  1. Front Matter

  2. Chapter 01

  3. Chapter 02

  4. Chapter 03

  5. Chapter 04

  6. Chapter 05

  7. Appendix

The Introduction

The Gap innovation team, Gap Threads, successfully finished our third Gap x (Artist) collaboration. What came next was a big event that would close the year: Gap Logo Remix.

Gap Logo Remix

Imagine creating a work of art that won you a large sum of money and was featured on clothing from an iconic brand. Well, that’s exactly what happened to 3 lucky winners of Gap Logo Remix, a global, community-driven contest that allowed fans of the Gap brand to redesign its iconic arch logo. The top 3 winners won a cash prize, auctioned their art for charity, and displayed their art on various types of Gap hoodies:

  • Physical hoodies available for purchase on gap.com (currently sold out)
  • Augmented reality (AR) hoodies found on the DressX app

Non-fungible token (NFT) hoodies available for purchase on Interpop or the Tezos marketplace, objkt.com (currently, only offers are available)

Event Breakdown

Gap Logo Remix was split into five phases, with each needing its own set of marketing material, social media & web graphics, and, of course, UI/UX designs:

Phase 01: Submissions

Phase 02: Voting

Phase 03: Winners Announcement

Phase 04: Charity Auction

Phase 05: Hoodie Collection

The Challenges

Global Event

This was a global event where anyone could participate.

Thought

This was a big user base; however, like with our past artist collaborations, the Gap Threads team targeted past audiences: users with basic knowledge of cryptocurrency and non-fungible tokens (NFTs).

User Knowledge Gaps

Not all interested parties were knowledgeable about the Web3 elements of the event (cryptocurrency and NFTs).

Thought

Again, the team targeted past audiences: users with basic Web3 knowledge; however, fiat was available as an alternative method of purchase.

External Hosting

This experience was going to be hosted by an external partner. UI balancing text (please ignore) UI balancing text (please ignore) UI balancing text (pl...)

Thought

What were their development constraints? How much of the experience could we control?

Continuous User Engagement

Overall, the purpose of Gap Logo Remix was to engage with our community in a bigger way than before and to end the year with a bang; therefore…

How Might We...

How might we create an engaging Web3 contest?

 

How might we create a beginner-friendly Web3 experience for an engaging art contest?

 

How might we create an engaging logo redesign contest while utilizing Web3?

The Challenges

The Solution

Let’s make this experience as interactive as possible!

The Discovery

Business Needs

Gap Threads, the team behind Gap Logo Remix, was responsible for keeping the Gap brand up-to-date with the latest technological trends. The business needs for this event were pretty straightforward:

Make Money

Gap Inc. is a Fortune 500 company after all.

Thought:

Giving users the ability to purchase items was planned for the event finale; however, how were we to encourage users to stick around until then?

Solution:

Within the experience, we advertised purchase windows with compelling copy to help inspire users to make a purchase. For example, the planned auction was for charity; therefore, it was advertised as a charity auction.

Be Trendy

This is Gap after all!

Thoughts:

This was the fun part! At the time, Web3 user experiences had a lot of character, reminiscent of UI designs from the late 90s to early 2010s. How would I channel that?

Solution:

While still adhering to accessibility guidelines and the Gap Threads branding, I designed an experience with lots of character.

User Personas

Due to the nature of this event, there were multiple user personas to design for:

The Interested Artist

User Story

As an artist interested in participating, I need to understand Gap Logo Remix, so I can be fully informed about the opportunity.

Success Criteria

On the informational webpage, allow users to learn about…

  • all event dates
  • the event itself
  • the monetary prizes
All Event Dates

Since the event dates were really important, I placed them in two locations: right underneath the banner (for a quick rundown) and near the end of the page (for an in-depth explanation of what occurs during a particular event phase).

The Event Itself

Beneath the top event date section, I added an “About Gap Logo Remix” area to explain its purpose. As the event unfolded, this section was updated with more relevant copy.

The Monetary Prizes

I created a monetary prize summary that was placed beneath the “About Gap Logo Remix” section. While financial incentives can strongly influence participation, this placement just gave a more logical flow for the page.

The Art Submitter

User Story

As an artist, I want to upload my submission to participate in Gap Logo Remix.

Success Criteria

Allow users to submit artwork.

Final Result

Due to our external host falling through, the team decided that we were going to have users submit through a branded, third-party form. The Gap Logo Remix informational page had the link to perform that action.

The Voter

User Story

As a voter, I want to engage with submissions I care about, so they have a chance at winning.

Success Criteria

Allow users to vote for multiple submissions. For validation, ensure voters can only vote once per submission.

Final Result

When users voted for a submission, the button would display how many votes that particular design received. If they were to click again, it would remove the vote. There was worry about cheaters, and I did want to have IP address limitations; however, that was not possible, and the development team had to manually ban cheaters.

The Non-Fungible Token (NFT) Collector

User Story

As an NFT collector, I want a simple way to bid or purchase NFTs, so I can grow my collection.

Success Criteria

For the charity auction and general NFT purchases, give users a way to access Interpop, the host of this experience.

Final Result

On the Gap Threads informational page, there’s…

  • a link in the navigation menu
  • an action button in the banner

The Gap Enthusiast

User Story

As a Gap enthusiast, I want to expand my collection, so I need clear information on when items are available.

Success Criteria

Allow users to know when items are available for purchase.

Final Result

This result relates to Persona 1: I placed the event dates near the top of the Gap Logo Remix informational page. Plus, each date had its own banner design, making it easier for users to know what’s currently happening within the event.

The Gap Admin

User Story

As a Gap admin overseeing the contest, I want to ensure entries stay true to the brand and don’t violate intellectual property rights.

Success Criteria

The ability for admins to approve or deny submissions, and ban artists if necessary.

Final Result

I created a whole user flow for this experience. Sadly, this idea didn’t make it to the final product.

Design Research

After understanding the business and user needs of Gap Logo Remix, I didn’t start designing wireframes. Instead, I went straight to the web and looked at how other big brands were handling Web3 initiatives and community-based voting. A major source of inspiration was Ideas by Legos. Legos allows their community to submit Lego designs, vote for those submissions, and shop the winners—EXACTLY what we wanted to accomplish for this event!

User Flows

Our external partner, who would host the whole Gap Logo Remix experience, made it clear that I had full creative freedom. So after gathering my design inspiration, I began mapping out three big user flows for the overall contest experience:

  • Before Contest
  • During Contest
  • After Contest

Before Contest Experience

Let’s be reminded of the project challenge/opportunity: How might we create an engaging logo redesign contest while utilizing Web3?

 

From the beginning, my team prioritized community engagement; therefore, it was decided that we were going to invite Web3 and art influencers to participate, which would hopefully influence their followers to participate as well. With that in mind, I created an extensive flow to capture learning about Gap Logo Remix, submitting art, and more.

View “Before Contest” User Flow

During Contest Experience

During this phase of Gap Logo Remix, users could share and vote for their favorite designs, learn about the artists, and more.

View “During Contest” User Flow

After Contest Experience

The after-contest experience was broken down into the following phases:

Phase 01:

the announcement, where the winners were revealed

Phase 02:

the charity auction, where users bid on the winning designs for charity

View “After Contest: Charity Auction” User Flow

Phase 03:

the hoodie collection, where users purchased Gap hoodies featuring their favorite winning design

View “After Contest: Collect Hoodies” User Flow

The Design

After creating user flows to map out Gap Logo Remix, I started designing low- and high-fidelity wireframes and placing them in another iteration of the user flows to ensure I designed for everything.

The Design

Project Pivot

The external partner, who was going to host the whole experience, fell through while I was in the middle of designing wireframes. With them hosting, I had complete creative control over the user experience. Now, my team had to rethink the whole thing.

The Iteration

The Discovery

Reduce. Reuse. Recycle.

Since the external host of Gap Logo Remix fell through and the planned launch date was approaching soon, my team quickly found a solution for hosting internally: Athleta had a digital experience where its users could vote, so we repurposed it.

User Flows

Repurposing an experience from another brand meant I had to cut many planned features; however, the majority of those features were honestly nice-to-haves and weren’t necessary for a minimally viable product (MVP). As long as users could learn about the event, vote, bid, and buy, while still keeping the experience as engaging as possible, that’s all that mattered.

 

I kept the design inspiration from earlier, but I heavily revised the user flow to mimic the Athleta experience we were repurposing.

The Design

As I repurposed the Athleta experience, the wireframes I created needed to match the new user flow. Before, I mainly focused on creating low-fidelity wireframes; however, with the launch date quickly approaching, I stuck to solely creating high-fidelity ones.

 

Also, Gap could only host so much of the experience. We planned to use our Gap Threads landing page as the informational page of the event, while Gap.com became the host of the voting experience, and Interpop.io became the host of the auction experience.

 

I had complete creative control over the Gap Threads landing page, some control over the Gap.com voting experience, and minimal control over the Interpop auction experience.

The Final Results

Outcomes

So, how did we create an engaging logo redesign contest while utilizing Web3?

Continuous User Engagement

Gave users some way to engage with every contest phase

Actions Prioritized

Ensured that action items were placed at the top

Community Interaction

Interacted with our community on Discord (utilizing Web3 social media)

Experiences

Note: The design has been updated after its launch to showcase my current design skills.

Project Achievements

Over 60 artworks submitted

 

Over 10,000 unique users participated worldwide

 

Over 100 new members joined the Gap Threads Discord server

 

Over 300 limited-edition hoodies sold out

Community Feedback

“Thanks for the opportunity”

– Phoenyx, a Gap Threads Discord member

“Congratulations to the winners! All dope logos!”

– NCtwin, a Gap Threads Discord member

“I can’t wait to see the IRL sweatshirts! Have you seen the digital one? It’s so cool, I can’t believe it!”

– Vash (Soldado), a Gap Threads Discord member

The Final Results

My Takeaways

Always be adaptable when creating an experience. You never know when requirements can drastically change.

Credits

Project Management

  1. Sudhakar Potineni

    Senior Director of Project Management

  2. Trent Hoverman

    Senior Project Manager

Software Engineers

  1. Alexandre Mendes

    Software Engineer

  2. Brandon Sokolowski

    Software Engineer

  3. David Lee

    Software Engineer

  4. Erick Dumitrescu

    Software Engineer

  5. Jeff Yu

    Software Engineer

  6. Joshua Castillo

    Software Engineer

  7. Joshua Morris

    Software Engineer

  8. Patrick Seals

    Software Engineer

  9. Neil Salazar

    Software Engineer

  10. Nico Curl

    Software Engineer

  11. Scott Teschendorf

    Software Engineer

User Experience

  1. Morgan Shada

    Copywriter

  2. Raven Caffey

    UI/UX Designer

External Partners

  1. DressX

    Non-Fungible Token (NFT) & Augmented Reality (AR) Hoodie Creators

  2. Eunsan Huh

    Behance Social Team Member

  3. Interpop

    NFT Display & Auction Site

UI/UX Design Portfolio: Year 6 Edition

HELLO RAVEN

Goodbye meh UI & messy UX

© 2026 Raven Caffey. All rights reserved.

UI/UX Design Portfolio: Year 6 Edition

Case Study

Creative Contest Meets Web3 Whimsy

How might we create an engaging logo redesign contest while utilizing Web3?

  • 0 to 1 Design

  • End-to-End UX

  • External Partnerships

  • Omnichannel

A Collaboration Between 6 Teams:

Project Management, Software Engineering, User Experience, Behance (External Partner), DressX (External Partner), & Interpop (External Partner)

At a Glance

  1. Chapter 01

    The Challenges

    Fact 1: This was a global event where anyone could participate.

    Fact 2: Not all interested parties were knowledgeable about the Web3 elements of the event

    Fact 3: This experience was going to be hosted by an external partner.

    Fact 4: Overall, the purpose of Gap Logo Remix was to engage with our community in a bigger way than before and to end the year with a bang; therefore…

     

    Solution: Let’s make this experience as interactive as possible!

  2. Chapter 02

    The Discovery

    The business needs for this event were pretty straightforward; however, there were multiple user needs and personas to design for. After understanding those needs, I did some design research and then started creating user flows.

  1. Chapter 03

    The Design

    After creating user flows to map out Gap Logo Remix, I started wireframes. While doing so, a major project shakeup occurs, causing the team to make some fast decisions.

  2. Chapter 04

    The Iteration

    The team found a solution after the major project shakeup and pivoted from our original event plans. Since the launch date was approaching soon, I quickly iterated on what I originally created to deliver on time.

Chapter 05

The Final Results

So, how did we create an engaging logo redesign contest while utilizing Web3? The team’s strategic decisions were validated throughout Gap Logo Remix, thanks to achieving great numbers and community praise.

 

My Takeaway: Be adaptable, because requirements can drastically change.

Fine Print

  • Role

    Lead UI/UX Designer

  • Responsibilities

    • End-to-End UX

    • Visual Design

  • Duration

    8 Months

  • Tools

    • Figma

    • Adobe Illustrator

    • Adobe Photoshop

  • Primary Deliverables

    • Voting Experience

    • Auction Webpage

    • Informational Webpage

    • Display Ads

    • Social Media Graphics

    • Web Graphics

  • Secondary Deliverables

    • Design Research

    • User Flow Diagrams

    • Low-Fidelity Wireframes

    • High-Fidelity Wireframes

    • Prototypes

    • UI Assets

  • Company

    Gap Inc.

  • Industry

    • Apparel Retail

    • Crypto

    • Web3

Outline

  1. Front Matter

  2. Chapter 01

  3. Chapter 02

  4. Chapter 03

  5. Chapter 04

  6. Chapter 05

  7. Appendix

The Introduction

The Gap innovation team, Gap Threads, successfully finished our third Gap x (Artist) collaboration. What came next was a big event that would close the year: Gap Logo Remix.

Gap Logo Remix

Imagine creating a work of art that won you a large sum of money and was featured on clothing from an iconic brand. Well, that’s exactly what happened to 3 lucky winners of Gap Logo Remix, a global, community-driven contest that allowed fans of the Gap brand to redesign its iconic arch logo. The top 3 winners won a cash prize, auctioned their art for charity, and displayed their art on various types of Gap hoodies:

  • Physical hoodies available for purchase on gap.com (currently sold out)
  • Augmented reality (AR) hoodies found on the DressX app

Non-fungible token (NFT) hoodies available for purchase on Interpop or the Tezos marketplace, objkt.com (currently, only offers are available)

Event Breakdown

Gap Logo Remix was split into five phases, with each needing its own set of marketing material, social media & web graphics, and, of course, UI/UX designs:

Phase 01: Submissions

Phase 02: Voting

Phase 03: Winners Announcement

Phase 04: Charity Auction

Phase 05: Hoodie Collection

The Challenges

Global Event

This was a global event where anyone could participate.

Thought

This was a big user base; however, like with our past artist collaborations, the Gap Threads team targeted past audiences: users with basic knowledge of cryptocurrency and non-fungible tokens (NFTs).

User Knowledge Gaps

Not all interested parties were knowledgeable about the Web3 elements of the event (cryptocurrency and NFTs).

Thought

Again, the team targeted past audiences: users with basic Web3 knowledge; however, fiat was available as an alternative method of purchase.

External Hosting

This experience was going to be hosted by an external partner.

Thought

What were their development constraints? How much of the experience could we control?

Continuous User Engagement

Overall, the purpose of Gap Logo Remix was to engage with our community in a bigger way than before and to end the year with a bang; therefore…

How Might We...

How might we create an engaging Web3 contest?

 

How might we create a beginner-friendly Web3 experience for an engaging art contest?

 

How might we create an engaging logo redesign contest while utilizing Web3?

The Challenges

The Solution

Let’s make this experience as interactive as possible!

The Discovery

Business Needs

Gap Threads, the team behind Gap Logo Remix, was responsible for keeping the Gap brand up-to-date with the latest technological trends. The business needs for this event were pretty straightforward:

Make Money

Gap Inc. is a Fortune 500 company after all.

Thought:

Giving users the ability to purchase items was planned for the event finale; however, how were we to encourage users to stick around until then?

Solution:

Within the experience, we advertised purchase windows with compelling copy to help inspire users to make a purchase. For example, the planned auction was for charity; therefore, it was advertised as a charity auction.

Be Trendy

This is Gap after all!

Thoughts:

This was the fun part! At the time, Web3 user experiences had a lot of character, reminiscent of UI designs from the late 90s to early 2010s. How would I channel that?

Solution:

While still adhering to accessibility guidelines and the Gap Threads branding, I designed an experience with lots of character.

User Personas

Due to the nature of this event, there were multiple user personas to design for:

The Interested Artist

User Story

As an artist interested in participating, I need to understand Gap Logo Remix, so I can be fully informed about the opportunity.

Success Criteria

On the informational webpage, allow users to learn about…

  • all event dates
  • the event itself
  • the monetary prizes
All Event Dates

Since the event dates were really important, I placed them in two locations: right underneath the banner (for a quick rundown) and near the end of the page (for an in-depth explanation of what occurs during a particular event phase).

The Event Itself

Beneath the top event date section, I added an “About Gap Logo Remix” area to explain its purpose. As the event unfolded, this section was updated with more relevant copy.

The Monetary Prizes

I created a monetary prize summary that was placed beneath the “About Gap Logo Remix” section. While financial incentives can strongly influence participation, this placement just gave a more logical flow for the page.

The Art Submitter

User Story

As an artist, I want to upload my submission to participate in Gap Logo Remix.

Success Criteria

Allow users to submit artwork.

Final Result

Due to our external host falling through, the team decided that we were going to have users submit through a branded, third-party form. The Gap Logo Remix informational page had the link to perform that action.

The Voter

User Story

As a voter, I want to engage with submissions I care about, so they have a chance at winning.

Success Criteria

Allow users to vote for multiple submissions. For validation, ensure voters can only vote once per submission.

Final Result

When users voted for a submission, the button would display how many votes that particular design received. If they were to click again, it would remove the vote. There was worry about cheaters, and I did want to have IP address limitations; however, that was not possible, and the development team had to manually ban cheaters.

The Non-Fungible Token (NFT) Collector

User Story

As an NFT collector, I want a simple way to bid or purchase NFTs, so I can grow my collection.

Success Criteria

For the charity auction and general NFT purchases, give users a way to access Interpop, the host of this experience.

Final Result

On the Gap Threads informational page, there’s…

  • a link in the navigation menu
  • an action button in the banner

The Gap Enthusiast

User Story

As a Gap enthusiast, I want to expand my collection, so I need clear information on when items are available.

Success Criteria

Allow users to know when items are available for purchase.

Final Result

This result relates to Persona 1: I placed the event dates near the top of the Gap Logo Remix informational page. Plus, each date had its own banner design, making it easier for users to know what’s currently happening within the event.

The Gap Admin

User Story

As a Gap admin overseeing the contest, I want to ensure entries stay true to the brand and don’t violate intellectual property rights.

Success Criteria

The ability for admins to approve or deny submissions, and ban artists if necessary.

Final Result

I created a whole user flow for this experience. Sadly, this idea didn’t make it to the final product.

Design Research

After understanding the business and user needs of Gap Logo Remix, I didn’t start designing wireframes. Instead, I went straight to the web and looked at how other big brands were handling Web3 initiatives and community-based voting. A major source of inspiration was Ideas by Legos. Legos allows their community to submit Lego designs, vote for those submissions, and shop the winners—EXACTLY what we wanted to accomplish for this event!

User Flows

Our external partner, who would host the whole Gap Logo Remix experience, made it clear that I had full creative freedom. So after gathering my design inspiration, I began mapping out three big user flows for the overall contest experience:

  • Before Contest
  • During Contest
  • After Contest

Before Contest Experience

Let’s be reminded of the project challenge/opportunity: How might we create an engaging logo redesign contest while utilizing Web3?

 

From the beginning, my team prioritized community engagement; therefore, it was decided that we were going to invite Web3 and art influencers to participate, which would hopefully influence their followers to participate as well. With that in mind, I created an extensive flow to capture learning about Gap Logo Remix, submitting art, and more.

View “Before Contest” User Flow

During Contest Experience

During this phase of Gap Logo Remix, users could share and vote for their favorite designs, learn about the artists, and more.

View “During Contest” User Flow

After Contest Experience

The after-contest experience was broken down into the following phases:

Phase 01:

the announcement, where the winners were revealed

Phase 02:

the charity auction, where users bid on the winning designs for charity

View “After Contest: Charity Auction” User Flow

Phase 03:

the hoodie collection, where users purchased Gap hoodies featuring their favorite winning design

View “After Contest: Collect Hoodies” User Flow

The Design

After creating user flows to map out Gap Logo Remix, I started designing low- and high-fidelity wireframes and placing them in another iteration of the user flows to ensure I designed for everything.

The Design

Project Pivot

The external partner, who was going to host the whole experience, fell through while I was in the middle of designing wireframes. With them hosting, I had complete creative control over the user experience. Now, my team had to rethink the whole thing.

The Iteration

The Discovery

Reduce. Reuse. Recycle.

Since the external host of Gap Logo Remix fell through and the planned launch date was approaching soon, my team quickly found a solution for hosting internally: Athleta had a digital experience where its users could vote, so we repurposed it.

User Flows

Repurposing an experience from another brand meant I had to cut many planned features; however, the majority of those features were honestly nice-to-haves and weren’t necessary for a minimally viable product (MVP). As long as users could learn about the event, vote, bid, and buy, while still keeping the experience as engaging as possible, that’s all that mattered.

 

I kept the design inspiration from earlier, but I heavily revised the user flow to mimic the Athleta experience we were repurposing.

The Design

As I repurposed the Athleta experience, the wireframes I created needed to match the new user flow. Before, I mainly focused on creating low-fidelity wireframes; however, with the launch date quickly approaching, I stuck to solely creating high-fidelity ones.

 

Also, Gap could only host so much of the experience. We planned to use our Gap Threads landing page as the informational page of the event, while Gap.com became the host of the voting experience, and Interpop.io became the host of the auction experience.

 

I had complete creative control over the Gap Threads landing page, some control over the Gap.com voting experience, and minimal control over the Interpop auction experience.

The Final Results

Outcomes

So, how did we create an engaging logo redesign contest while utilizing Web3?

Continuous User Engagement

Gave users some way to engage with every contest phase

Actions Prioritized

Ensured that action items were placed at the top

Community Interaction

Interacted with our community on Discord (utilizing Web3 social media)

Experiences

Note: The design has been updated after its launch to showcase my current design skills.

Project Achievements

Over 60 artworks submitted

 

Over 10,000 unique users participated worldwide

 

Over 100 new members joined the Gap Threads Discord server

 

Over 300 limited-edition hoodies sold out

Community Feedback

“Thanks for the opportunity”

– Phoenyx, a Gap Threads Discord member

“Congratulations to the winners! All dope logos!”

– NCtwin, a Gap Threads Discord member

“I can’t wait to see the IRL sweatshirts! Have you seen the digital one? It’s so cool, I can’t believe it!”

– Vash (Soldado), a Gap Threads Discord member

The Final Results

My Takeaways

Always be adaptable when creating an experience. You never know when requirements can drastically change.

Credits

Project Management

  1. Sudhakar Potineni

    Senior Director of Project Management

  2. Trent Hoverman

    Senior Project Manager

Software Engineers

  1. Alexandre Mendes

    Software Engineer

  2. Brandon Sokolowski

    Software Engineer

  3. David Lee

    Software Engineer

  4. Erick Dumitrescu

    Software Engineer

  5. Jeff Yu

    Software Engineer

  6. Joshua Castillo

    Software Engineer

  7. Joshua Morris

    Software Engineer

  8. Patrick Seals

    Software Engineer

  9. Neil Salazar

    Software Engineer

  10. Nico Curl

    Software Engineer

  11. Scott Teschendorf

    Software Engineer

User Experience

  1. Morgan Shada

    Copywriter

  2. Raven Caffey

    UI/UX Designer

External Partners

  1. DressX

    Non-Fungible Token (NFT) & Augmented Reality (AR) Hoodie Creators

  2. Eunsan Huh

    Behance Social Team Member

  3. Interpop

    NFT Display & Auction Site